Qorvo QPB8896PCK-1 RF Development Tool

Qorvo QPB8896PCK-1 RF Development Tool is designed to evaluate QPB8896 RF amplifiers. Qorvo QPB8896PCK-1 RF Development Tool operates at 5MHz to 300MHz frequency range. 

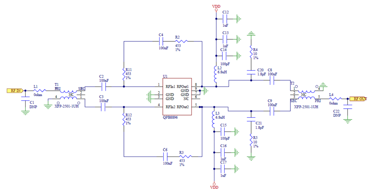
Evaluation Board Schematic

Schematic - Qorvo QPB8896PCK-1 RF Development Tool

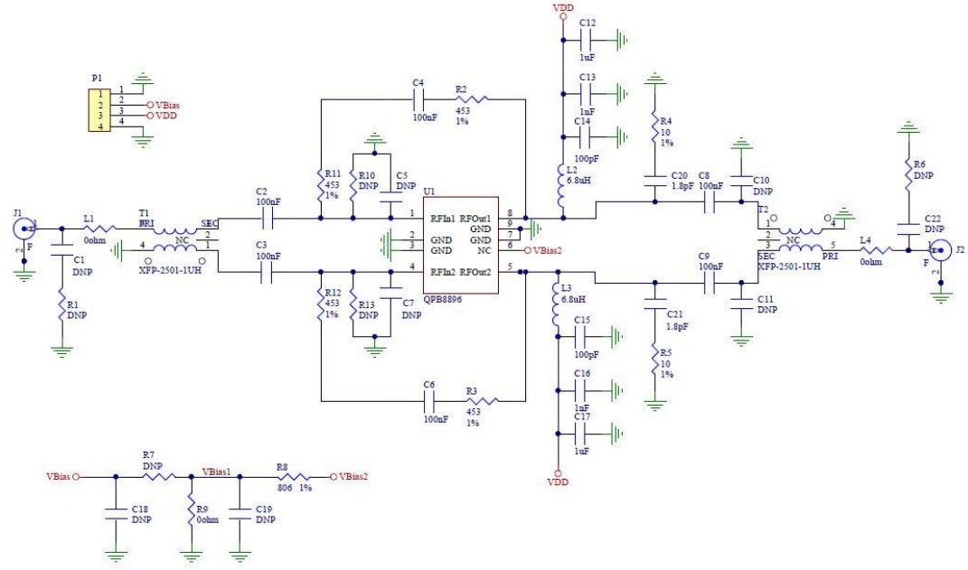
Typical Applications Schematic

Application Circuit Diagram - Qorvo QPB8896PCK-1 RF Development Tool
Publicado: 2018-11-16 | Atualizado: 2023-02-02